BSCI审核各工种风险评估表
2018-05-20 15:07 作者:admin
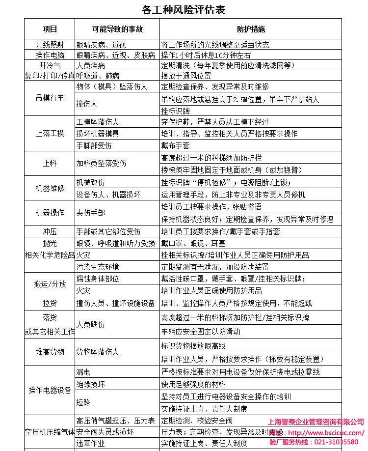
工厂里面有很多岗位都是有风险的,稍有不慎就会对工人身体造成危害甚至危及生命,BSCI审核时对工厂的设备设施和工人的安全问题是极其重视的,下面是BSCI审核各工种风险评估表,里面详细说明了各种风险问题及防护措施,详情见下图:


以上是BSCI审核各工种风险评估表的详细内容,如果您还想咨询更多BSCI审核相关信息,请随时来电咨询:021-31035580或点击。
- 上一篇:BSCI审核工厂需要准备哪些文件
- 下一篇:BSCI审核工厂需要注意哪些问题(下)
